Skip to content
View in the app

A better way to browse. Learn more.

FMForums.com

A full-screen app on your home screen with push notifications, badges and more.

To install this app on iOS and iPadOS
  1. Tap the Share icon in Safari
  2. Scroll the menu and tap Add to Home Screen.
  3. Tap Add in the top-right corner.
To install this app on Android
  1. Tap the 3-dot menu (⋮) in the top-right corner of the browser.
  2. Tap Add to Home screen or Install app.
  3. Confirm by tapping Install.

Multiple portals of the same table?

Featured Replies

Hi,

I am attempting to use the table filtered two different ways through different portals. I have tried to link to a global field, set to the filtered value, from a separate table. I have also tried global field on the main table. Both give me a blank portal. Any help would be appreciated. I have attached a copy of the layout that I hope illustrates what I attempting to accomplish.

Bill

test.zip

Hi Bill:

Here's an example posted last week. I'm confident you'll be able to apply its concepts to your project, but feel free to post any questions.

Hope it gets you further down the line.

  • Author

Thanks for the example. At least I am the right track.

  • Author

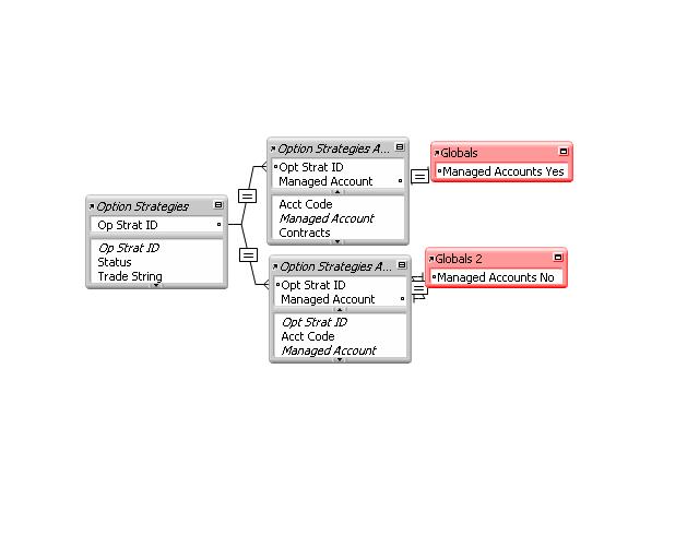
The only difference I can find betweeen the example and mine is that I have another link between the tables, the order number. That is why, I originally tried using a separate table for the global filter field. That also gives me the same blank portal. I have attached a screen capture of the relationships in that arrangement.

relationships.JPG

Hey Bill!

I don't believe a structure (like that in your screen grab) is gonna work, unless your layout is based on the Globals table, but I don't think that's what you're trying to do.

Using a self-join relationship, as you started with those 3 table occurrences of Option Strategies, you'll need to have the "Yes" and "No" constant fields in the same table. Then it's merely a matter of defining those relationships with the constants.

Let us know how that works out. :

  • Author

Thanks for working with me on this.

Is this what you mean?

relationships.JPG

Hi Bill:

Is this what you mean?

Not quite. I couldn't detect any difference between your first screenshot and this latest one.

Using a self-join relationship, as you started with those 3 table occurrences of Option Strategies, you'll need to have the "Yes" and "No" constant fields in the same table.

... in the same Option Strategies table ... not in a "globals" table as your screenshot indicates. If you downloaded that example file referenced in my first post, take a close look at how those relationships operate.

Hang in there! You're gonna get it!

  • Author

I see where the confusion is.

The Orders Table is a separate table from the Orders by Account Table. The Orders by Acccount is what I am trying to use in the separate portals, just filtered differently.

I hope that is clearer.

Thanks for taking the time to help.

Bill

relationships.JPG

Hey, Bill, could you post a copy of your file as an attachment?

  • Author

Hi,

I have attached an working example with the portal tables identical. The idea being that one be managed accounts, and the other unmanaged.

example.zip

You need to have two foreign keyfields in the table behind the managed and unmanagned TO, otherwise will the two portals show more or less the same unless different sortorders exists.

Now such a divide could be made by accountID's larger than a certain value goes to the lower portal and the remaining is send to the lower. Since such a field needs to be indexed, so if the thresholdvalue is stored in a global field somewhere is it required that the value is looked up into a stored field.

I can't from the given template see what field can be made into a primary-key, but perhaps is it just to add it to the solution.

--sd

  • Author

I see where the problem is now. I had forgotten that relationships had to be connected to fields to could be indexed. Opps. :idot:

Well, I just have to see how it will work now.

Thanks,

Bill

Create an account or sign in to comment

Important Information

By using this site, you agree to our Terms of Use.

Account

Navigation

Search

Search

Configure browser push notifications

Chrome (Android)
  1. Tap the lock icon next to the address bar.
  2. Tap Permissions → Notifications.
  3. Adjust your preference.
Chrome (Desktop)
  1. Click the padlock icon in the address bar.
  2. Select Site settings.
  3. Find Notifications and adjust your preference.